12月5日,云南财经大学召开党外知识分子联谊会、留学人员联谊会第三次会员大会。学校党委副书记施仲军出席会议并讲话,省委统战部无党派人士和党外知识分子工作处二级调研员杨宜之到会指导。会议由学校党委委员、统战部部长朱文主持。

大会听取了学校党外知识分子联谊会第二届理事会、留学人员联谊会第二届理事会工作报告及两个联谊会章程修订说明,审议通过了《云南财经大学党外知识分子联谊会章程(修订稿)》《云南财经大学留学人员联谊会章程(修订稿)》,选举产生了学校党外知识分子联谊会、留学人员联谊会第三届理事会理事。
施仲军代表学校党委对党外知识分子联谊会、留学人员联谊会会员大会的召开表示祝贺,对党外知识分子联谊会、留学人员联谊会五年来的工作给予肯定,并对今后工作提出四点建议。一是要加强政治引领,坚持不懈用习近平新时代中国特色社会主义思想凝心铸魂,把稳思想之舵。二是要聚焦中心任务,围绕地方经济社会发展和“具有鲜明财经特色的区域高水平大学”建设持续做好建言资政工作,在服务大局中彰显担当之为。三是要广泛联谊交友,充分发挥联谊会联系沟通的桥梁纽带作用、统一战线人才培养的源头活水作用,在学术交流、社会服务、联谊交友等方面打造一批特色活动品牌,在凝聚人心、汇聚力量上作出新贡献。四是要强化工作保障,学校相关职能部门、二级党组织要充分认识做好党外知识分子、留学人员工作的重要意义,为他们发挥专长、建功立业提供坚实保障。

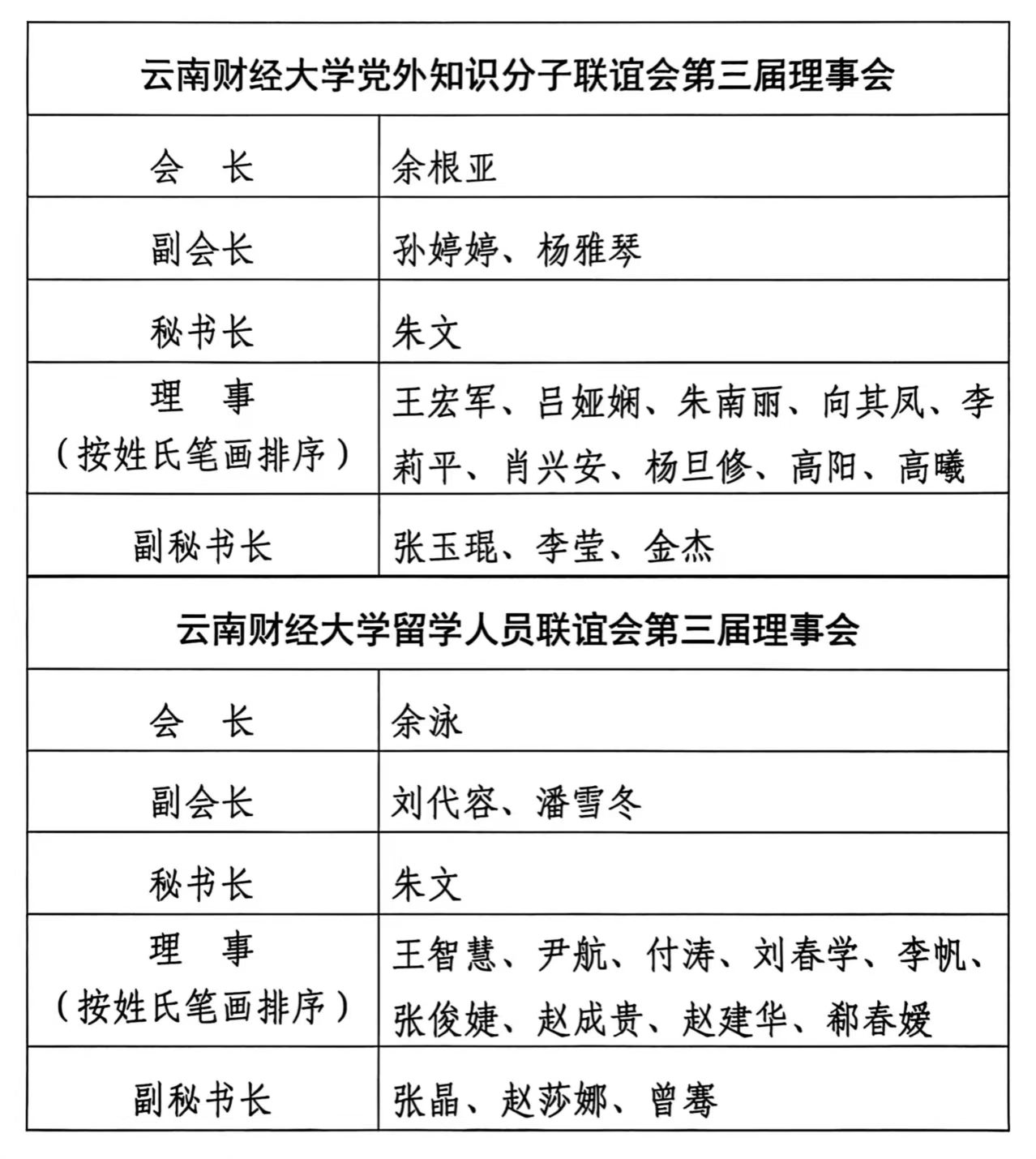
大会结束后,学校党外知识分子联谊会、留学人员联谊会第三届理事会召开第一次会议,选举产生了新一届理事会会长、副会长、秘书长,选聘副秘书长。
学校二级党组织负责人、民主党派基层组织负责人及学校党外知识分子联谊会会员、留学人员联谊会会员参加大会。
附:人员名单
