首页
学术讲座
云财人物
原创稿件
校友风采
云端财大
信息公开
网络资源
预算决算公开专栏
书记、校长信箱
当前您的位置: 首页 > 云财要闻 > 正文
发布日期:2026-01-20点击: 发布人:科学技术处
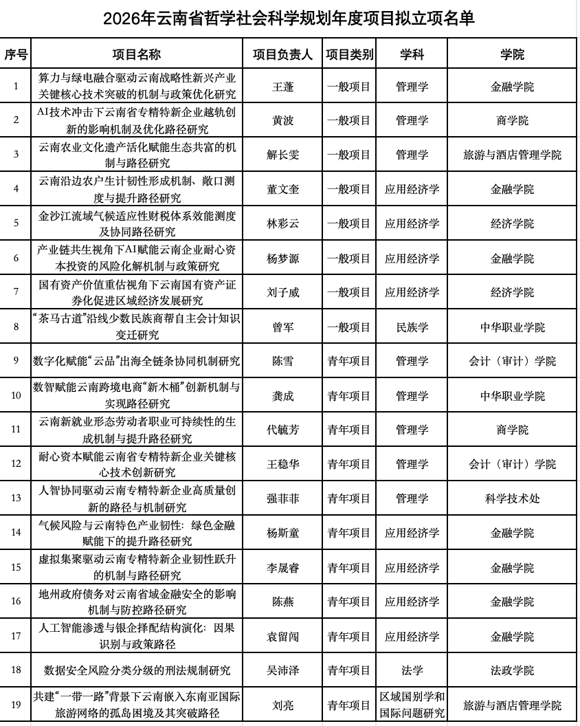
近日,云南省哲学社会科学工作办公室公示了2026年度云南省哲学社会科学规划年度项目拟立项名单,我校19个项目拟获立项资助,拟资助总经费46万元。立项总数位列全省第二。
本次拟立项项目包括一般项目8项和青年项目11项,青年项目占我校拟立项总数的57.9%,彰显出我校青年学者的良好科研潜力。
上一条:【人民日报(海外版)】为我校马里籍校友卡尔点赞
下一条:零的突破!我校石磊教授团队获教育部科学研究优秀成果二等奖